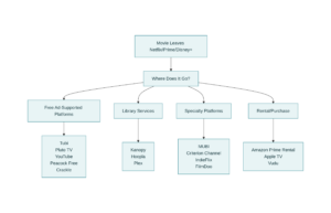
Where Movies Go After Leaving Major Streaming Platforms Leave a Comment / By Laxman Rao / December 27, 2025